Contents

function q3_solution

Test simulations, with various values of coefficient ($a$)

$a=0.1$

ballode_withfriction(0.1)

$a=0.47$

ballode_withfriction(0.47)

$a=1$

ballode_withfriction(1)

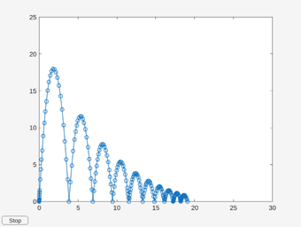
$a=1.15$

ballode_withfriction(1.15)

$a=0$ (No friction)

ballode_withfriction(0)
end

Dynamical Friction Simulation Script

Modification of BALLODE with dynamical friction

function ballode_withfriction(a)
%BALLODE_WITHFRICTION  Run demo of a bouncing ball with dynamical friction
%
% Parameter: a - The coefficient for the dynamical friction
%
% Modification for dynamical friction of BALLODE by
%    Mark W. Reichelt and Lawrence F. Shampine, 1/3/95


tstart = 0;
tfinal = 30;
y0 = [0; 20];
refine = 4;
options = odeset('Events',@events,'OutputFcn',@odeplot,'OutputSel',1,...
   'Refine',refine);

fig = figure;
ax = axes;
ax.XLim = [0 30];
ax.YLim = [0 25];
box on
hold on;

tout = tstart;
yout = y0.';
teout = [];
yeout = [];
ieout = [];
for i = 1:10
   % Solve until the first terminal event.
   [t,y,te,ye,ie] = ode23(@(t,y)[y(2); -9.8-a*y(2)],[tstart tfinal],y0,options);
   if ~ishold
      hold on
   end
   % Accumulate output.  This could be passed out as output arguments.
   nt = length(t);
   tout = [tout; t(2:nt)];
   yout = [yout; y(2:nt,:)];
   teout = [teout; te];          % Events at tstart are never reported.
   yeout = [yeout; ye];
   ieout = [ieout; ie];

   ud = fig.UserData;
   if ud.stop
      break;
   end

   % Set the new initial conditions, with .9 attenuation.
   y0(1) = 0;
   y0(2) = -.9*y(nt,2);

   % A good guess of a valid first timestep is the length of the last valid
   % timestep, so use it for faster computation.  'refine' is 4 by default.
   options = odeset(options,'InitialStep',t(nt)-t(nt-refine),...
      'MaxStep',t(nt)-t(1));

   tstart = t(nt);
end

plot(teout,yeout(:,1),'ro')
xlabel('time');
ylabel('height');
title('Ball trajectory and the events');
hold off
odeplot([],[],'done');
end

% --------------------------------------------------------------------------

function [value,isterminal,direction] = events(t,y)
% Locate the time when height passes through zero in a decreasing direction
% and stop integration.
value = y(1);     % detect height = 0
isterminal = 1;   % stop the integration
direction = -1;   % negative direction
end