Question 2 - Logistic equation

Using ode23 to solve the logistic equtions with various initial conditions and two time intervals: $[0,3]$ and $[0,-1]$.

We plot both time intervals for a single initial condition on the same plot for convenience

Contents

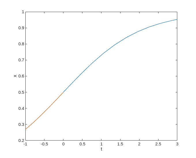
Initial condition $x_0=\frac12$

[t1,x1] = ode23(@logistic, [0,3], 0.5);
[t2,x2] = ode23(@logistic, [0,-1], 0.5);
plot(t1, x1, t2, x2);
xlabel('t')
ylabel('x')

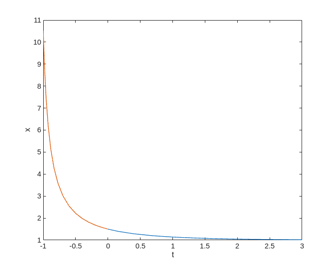
Initial condition $x_0=\frac32$

[t1,x1] = ode23(@logistic, [0,3], 1.5);
[t2,x2] = ode23(@logistic, [0,-1], 1.5);
plot(t1, x1, t2, x2);
xlabel('t')
ylabel('x')

Initial condition $x_0=1$

[t1,x1] = ode23(@logistic, [0,3], 1);
[t2,x2] = ode23(@logistic, [0,-1], 1);
plot(t1, x1, t2, x2);
xlabel('t')
ylabel('x')

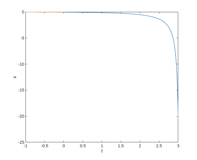
Initial condition $x_0=-\frac1{20}$

[t1,x1] = ode23(@logistic, [0,3], -0.05);
[t2,x2] = ode23(@logistic, [0,-1], -0.05);
plot(t1, x1, t2, x2);
xlabel('t')
ylabel('x')